Content Central Capture Process

Content Central Capture Process


    • Related Articles

    • Understanding Content Central Capture Process

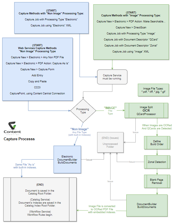
      Product: Content Central Best For: Administrators Industry: All Summary: This article outlines Content Central Capture Process. Content Central supports two main capture methods based on file types: "Image" and "Non Image" processing. The capture ...
    • Methods/Options to Capture/Upload Documents to Content Central v7

      Regardless of the Method/Option used to capture or upload documents to Content Central, documents will be saved to Content Central based on the Folder and Filename Building Configuration of the Document Type. Using Content Central Capture Page Login ...
    • Initializing the Content Central Server

      Product: Content Central. Best For: Administrators. Industry: All. Summary: This article provides instructions for configuring the Content Central server using the Configuration Manager, focusing on setting up the SQL Settings and System Folders. ...
    • Content Central User & Admin Guide

      Below are categorized step-by-step guides to help users and administrators navigate and manage Content Central efficiently. User Steps Logging In & User Settings How to Log In to Content Central How to Log In Using an AD Account How to Bypass ...
    • Duplicate Values in Content Central

      Duplicate Values in Content Central During the capture or commit process, a field value can be checked to see if there is a duplicate value. Further, the duplicate value can be limitted or dependent on another field. Steps:  Login as Admin or member ...